|
【导语】:阿尔茨海默症可防!西岳医院牵头循证防范国际指南,提着名贵21条推荐意见,详细详见下文。 复旦大学隶属西岳医院神经内科郁金泰传授临床研究团队连系海表里多个研究团队,对现有研究证据举办系统回首和聚集阐明,拟定了全球首个阿尔茨海默症(后简称AD)循证防范国际指南。
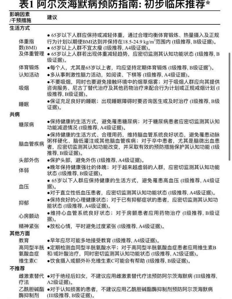
据相识,研究历时五年余,最终按照循证医学尺度,拟定了AD的防范指南,形成了21条推荐意见。 国际研究团队最终“锁定”19个影响因素/过问法子提出I级推荐发起,这个中,10个影响因素/过问法子具有A级证据程度,详细包罗: ①65岁以上人群应保持体重指数在必然范畴内,不宜太瘦; ②多从事认知勾当,如阅读、下棋等刺激性脑力勾当; ③保持康健的糊口方法,制止罹患糖尿病,对付糖尿病患者应密切监测其认知成果减退环境; ④掩护头部,制止外伤; ⑤65岁以下人群应保持康健的糊口方法,制止罹患高血压; ⑥制止直立性低血压产生,对付直立性低血压患者,应密切监测其认知成果状态; ⑦保持精采的心理康健状态,对付已有抑郁症状的患者,应密切监测其认知成果状态; ⑧放松脸色,平时制止太过告急; ⑨早年应尽大概多地接管教诲; ⑩按期检测血同型半胱氨酸程度,对付高同型半胱氨酸血症患者应用维生素B和/或叶酸治疗,同时密切监测其认知成果状态。 还有9个影响因素/过问法子具有B级证据程度,包罗: ①65岁以下人群应减轻体重,BMI保持在18.5-24.9范畴内最佳; ②65岁以上人群应鉴戒体重减轻,若呈现BMI下降趋势,应密切监测其认知成果状态; ③僵持按期体育熬炼; ④不要抽烟,同时也要制止打仗情况中的烟草烟雾,对付抽烟人群应尽快采纳各类方法戒烟; ⑤担保富裕精采的睡眠,呈现睡眠障碍时要实时诊治; ⑥保持康健的糊口方法、公道用药,制止罹患脑血管疾病,对付卒中患者,尤其是脑微出血患者,应密切监测其认知成果改变,并采纳有效的防范法子掩护其认知成果; ⑦晚年保持康健强壮的体魄,对越来越虚弱的人群,应密切监测其认知成果状态; ⑧维持心血管系统精采状态,对付房颤患者应用药物治疗; ⑨饮食摄入或特别增补维生素C。 研究还指出,有2项过问法子并不推荐(III级推荐)用于AD的防范:雌激素替代疗法(A2级证据)和乙酰胆碱酯酶抑制剂(B级证据)。 |















